近日,bat365正版唯一官网陈卫教授团队在合成生物学-酶的理性设计与定向进化领域取得重要进展,在Science子刊Science Advances发表研究论文《Comprehensive Engineering of Novel Glycosyltransferase for Efficient, Donor Promiscuous and Regioselective Glycosylation of Flavonoids》。

黄酮类化合物作为一类重要的植物次生代谢产物,因其显著的生物活性而被用于多种疾病的预防和治疗。黄酮类化合物的糖基化由植物UDP-糖基转移酶(UDP-glycosyltransferases,UGTs)负责,这一催化过程对于合成结构多样、化学性质稳定和具有药用价值的黄酮糖苷类化合物具有重要意义。与传统的基于化学合成技术的糖基化反应相比,植物UGTs催化是一种绿色、经济的生物修饰方法。然而,大多数天然植物UGTs通常存在酶催化活性低、区域选择性差、底物谱或糖供体宽泛性有限等问题,极大地限制了其在农业、食品和生物医药等领域中的应用。
研究表明,在黄酮类化合物C-3'和C-7羟基的糖基化修饰可以提升其抗氧化、降血糖等生物活性。然而,可以催化黄酮类化合物在C-3'和C-7羟基糖基化修饰的植物UGTs鲜有报道。因此,深入挖掘植物中丰富的糖基转移酶资源,有助于阐明黄酮糖苷类化合物的生物合成途径,实现具有药用价值的黄酮糖苷化合物的定向合成。更重要的是,对具有应用潜力的糖基转移酶进行挖掘,以及开发相应的蛋白质工程策略对这些酶进行改造,可以有效弥补天然植物UGTs的催化缺陷,以满足具有药用价值的黄酮糖苷化合物的定向合成所需的高活性,区域选择性精准控制等功能要求。
在这项研究中,研究者们开发了一套基于饱和突变筛选指导的针对植物UGTs定制的FRISM策略。从多维度蛋白结构预测,突变能计算分析指导,底物结合口袋重塑、关键氨基酸序列进化分析、分子动力学等手段对野生型UGT75AJ2进行理性设计,最终获得UGT75AJ2的四重突变体Mut4-1,其催化活性是野生型的128倍。随后,采用上述定制的FRISM策略对另外两种来源、糖基化修饰位点不同的植物糖基转移酶Vc3GT和 Ac3GT 成功进行酶活力提升改造,进一步验证了该策略的有效性和通用性。
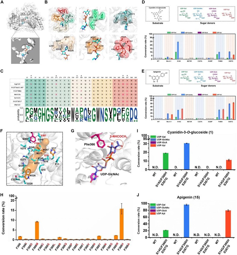
此外,研究者们运用基于结构和序列信息指导下的氨基酸替换、饱和突变和组合突变技术手段,通过构建“小而精”的突变文库和高通量筛选,提升了UGT75AJ2的糖基供体宽泛性以及催化区域选择特异性,在丰富产物多样性的同时为高价值的黄酮 3'-O糖苷和7-O糖苷的生物合成提供了实用的合成生物学催化元件(图2)。

糖基转移酶UGT75AJ2的糖基供体宽泛性改造
综上,该研究建立了植物糖基转移酶理性设计的新策略,为提升植物糖基转移酶的活性、糖基供体宽泛性与区域选择性提供了新范式,为蛋白质理性设计与定向改造在合成生物学与绿色生物制造领域的应用提供了新的视野和思路,为具有药用价值的黄酮糖苷类化合物的定向合成与大健康产品的创制提供了理论和实验基础。
该研究是综合食品科学、合成生物学、人工智能、生物信息学与计算化学、药理学等多学科交叉融合的研究成果。论文第一单位为bat365正版唯一官网。陈卫教授为该论文的唯一通讯作者,鲁洋博士与谢亮华特聘副研究员为共同第一作者,浙江大学生命科学学院王勇研究员等为本研究做出了重要贡献。该项工作得到了国家重点研发计划、国家自然科学基金等项目资助。
原文链接:https://www.science.org/doi/10.1126/sciadv.adu5064
